登录 注册
  • 首页
  • 课程中心
    • 直播中心
    • 课程中心
  • 创业实训
    • 创业教程
      • 创业案例
      • SYB教程
      • 商业模式教程
    • 创业测评
      • 创新思维测评
      • 创新潜能测评
      • 创新创业测评
      • 职业生涯测试
    • 创新训练
      • 创新理论
      • 管理训练
      • 创意训练
      • 智慧演练
      • 文字训练
      • 头脑风暴
    • 企业注册
    • 模拟商战
      • 主服务器
  • 创业训练服务
    • 创业训练
      • 组建创业团队
      • 分析目标客户
      • 设计产品原型
      • 市场营销组合策略
      • 整合创业资源
      • 商业模式训练
      • 商业模式分析
      • 启动资金测算
      • 创业计划书
    • 创业项目
    • 创业资源
      • 资源库
      • 案例训练
      • 创新创业孵化基地
    • 创业大赛
  • 培训认证
  • 考试认证
    • 考试中心
    • 学分认证
  • 智慧就业
    • 职业模式新生代
    • 职业认知
      • 现状评估
      • 决策行动
      • 波特五力分析
      • 模拟面试训练
      • 职位通鉴
      • 故事思维
    • 简历模板
    • 生涯规划书模板
    • 招聘信息
    • 快速求职
    • 快速招聘
  • 首页
  • 职业生涯规划书模板列表
  • 查看生涯规划书模板
部分内容来自互联网收集或会员上传,如无意中侵犯您的权利,请联系我们删除。
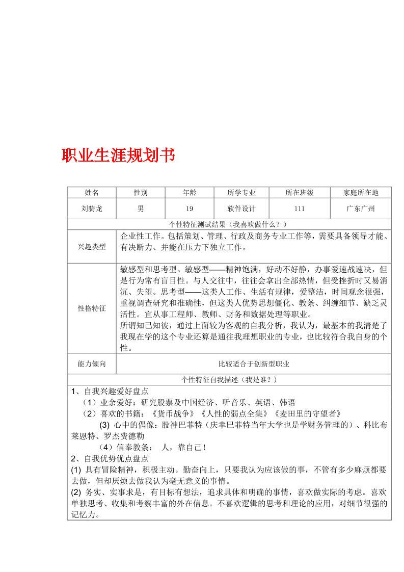
软件设计专业职业生涯规划书
预览

推荐列表

1、《软件工程职业规划书》
2、软件个人职业生涯规划-软件行业职业生涯规划范文
3、软件学院--大学生职业规划书
4、软件技术职业生涯规划书
5、大学生职业生涯规划书软件工程
6、软件工程师职业生涯规划 (1)
7、软 件 工 程 师 个 人 职 业 规 划
8、软件工程生涯规划书
9、软件专业大学生职业生涯规划
10、软件设计专业职业生涯规划书

技术支持:赛云九洲科技股份有限公司

主办单位:赛云九洲科技股份有限公司

京ICP备15041588号-1

京公网安备 11010502046637号